Одна нога была другой короче...

Тексты / 15 июня 2019 mmo eco

Уверен, что из памяти интересующихся проектом Eco ещё не изгладилась новость от разработчиков, в которой они анонсировали ещё более многоступенчатый и интересный процесс добычи руды, чем сейчас, разделение отходов на твёрдые и жидкие ну и всякое такое.

Уже тогда я весьма скептическим и ворчливым тоном заявил, что негоже усугублять неравенство между одними игровыми механиками, и другими — сиротливо жмущимися по углам. В этой заметке мы постараемся оценить глубину кроличьей норы. Поехали!

Итак, для начала напомню суть претензий.

Все мы знаем, и за последние месяцы это проявилось ярче, чем когда-либо, что в целом SLG — большие молодцы. В самом деле, на фоне унылых ньюслеттеров каких-нибудь Камелотов Расцепленных, демонстрирующих три новые модельки и календарь альфа-тестов, те амбициозные заявления и объёмы планируемых новведений, которыми оперируют разработчики Eco — просто поражают, особенно учитывая, что доселе слова у них не расходились с делом. Ещё сильнее это взрывает мозг, если учесть, что, без преувеличения, SLG делают нечто такое, к чему до них никто даже близко не подходил, фактически являясь пионерами.

Децентрализация управления (со попутным сносом до основания и переработкой многих старых механик), коллективные контракты с пропорциональной оплатой, индикаторы здоровья биомов в виде насекомых — это очень и очень круто и амбициозно.

Вот, кстати, скриншот того, как может в будущем выглядеть этот самый коллективный контракт, называемый Рабочей Группой (Work Party).

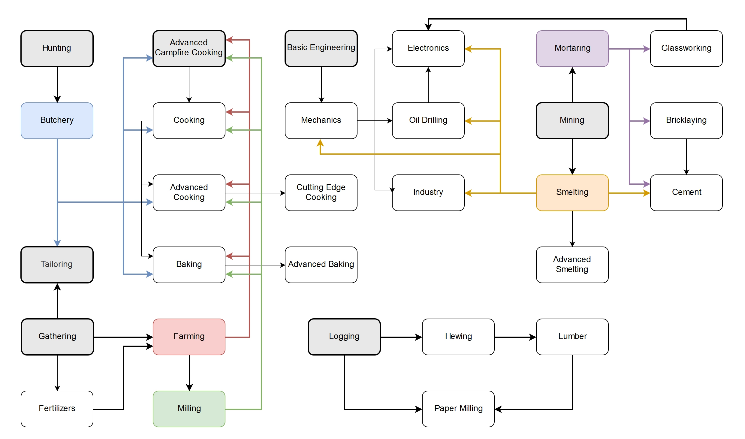
Но есть у такой стремительности, разумеется, и отрицательные стороны, из которых наиболее задевающей лично меня является неравномерность развития. Давайте посмотрим на небольшую схему, демонстрирующую профессии в Eco и их связь между собой:

Серым фоном выделены основные, начальные профессии. Тонкие стрелки обозначают связь на уровне исследования профессии, толстые — на уровне производства. Самое интересное же выделено цветом — это профессии, материалы которых в ультимативном порядке требуются где-то ещё. Разумеется, связь между материалами разных профессий гораздо более разветвлена и комплексна — схема намеренно мною упрощена для того, чтобы более чётко выделить основной посыл.

А посыл таков — есть в Eco профессии и Профессии.

В самом деле, взглянув на схему с высоты птичьего полёта, легко обнаружить два с половиной комплекса — аграрный, промышленный и, на правах младшего сводного брата — деревоперерабатывающий. Даже не будучи знакомым детально с Eco, можно оценить неравноценность хотя бы по размеру. Понятно, что таким образом оценивать сходу нельзя, но в нашем случае, к сожалению, размер точно пропорционален востребованности.

С продовольственным конгломератом всё понятно — он довольно чётко разделяется на продукто-заготовительную часть (добыча и разделка мяса, выращивание и сбор растительных культур, удобрения, помол зерна) и кулинарную, к которой относятся все виды приготовления — от запекания на костре до молекулярной кухни. Где-то сбоку от них примостилось портняжное дело — это, как раз, яркий пример профессии-сироты. Да, тейлоринг полезен для обустройства нормального дома — но как жить взявшему его со старта? Ни материалов по-нормальному добыть, ни стабильного дохода получить — потому что одежда и предметы интерьера, хоть и важны в целом, но являются разовой покупкой, а ткань и целлюлоза — нужны другим совсем не в астрономических объёмах.

Каменно-металлургическая часть схемы ярко представлена бессменными лидерами, нужными всегда и практически везде — горным и каменотёсным делом с их потомками — кирпичами, цементом и, конечно, выплавкой металлов. Последняя, как видите, соединяет менее продвинутую часть с высокими технологиями. Изгоем здесь является несчастное стекло, которое хоть и предоставляет доступ к Т2 и Т4-материалам, но для их крафта требует совершенно зубодробительной прокачки, невозможной без высокоуровневого каменщика, способного эффективно дробить породу в песок.

Последним (видимо, из скромности) я опишу небольшой закольцованный островок в правом-нижнем углу схемы, не блистающий яркими красками убер-профессий — всё, относящееся к древесине. Не могу сказать, что рубка леса с последующей заготовкой брёвен и пиломатериалов бесполезна или бесперспективна с финансовой точки зрения. Напротив — возможность рубить деревья и убирать ветки с пнями с меньшими затратами калорий сделают вас желанным гостем на любой движухе с расчисткой места. Но, привнося ложку дёгтя — только поначалу, а именно — до механизации и автоматизации. С бензопилой, в общем-то, любой может почувствовать себя Полем Баньяном, а ламбер, являющийся первым доступным Т2-материалом и сырьём для производства угля — после развития до жидких видов топлива и армированного бетона становится практически бесполезным, разве что в декоративных целях.

Прошу прощения за лирическое отступление и в качестве компенсации представляю вам главного аутсайдера нашего сегодняшнего хит-парада — производство бумаги!

Эта прекрасная профессия позволяет нам тратить меньше сырья на производство материала, необходимого аж для ТРЁХ рецептов — двух видов шкафов и канцелярии, которая на весь мир нужна ровно одна.

И всё. Больше никаких бонусов не предполагается.

Теперь, когда я бегло описал вам состояние дел и жутчайшее неравенство профессий, задайте себе вопрос — точно ли нужно гнать лошадей, реализуя все эти, безусловно крутые и ещё никем никогда не используемые механики или всё-таки стоит притормозить и оглянуться, чтобы понять, не осталось ли позади чего-то, менее инновационного, но своим существованием в текущем виде сильно ухудшающего игровой опыт?